吉利帝豪gs突然打不着火,帝豪gs打不着火怎么办
1、车辆打不着火的原因主要有以下几种
2、挡位不对。自动挡车启动时挡位一定要放在P挡或N挡上,如果放在R或者D挡上就会打不着火。还有一些手动挡车如果不踩离合也会打不着火。
3、电瓶没电。可能是由于长时间大灯未关等原因造成的亏电或是电瓶寿命到期,一般建议2年就及时更换电瓶。另外加装氙气大灯、高功率音响、DVD等也是造成车辆电路故障的原因。车辆没电的情况很好检查,按下喇叭就知道了。
4、火花塞。一般最多的是先检查汽车的火花塞,因为这个火花塞是汽车打火系统中的关键部件,而车辆的打火系统又是汽车心脏工不工作的关键所在,所以火花塞能不能正常工作,关系着车辆的工作性能及效率。应急方法:可拧出火花塞擦干净,装复后即可着车。彻底的办法是检查点火系统,排除点火能量低的原因,常见如火花塞电极间隙、点火线圈能量、高压线状态等。
5、油品问题。我们曾经修车时,拆开后发现油箱里有水和泥,用这样的油,车不坏都不可能。所以在这里提醒广大车主一定要加正规的汽油。
6、车辆积炭。车辆积炭过多也会导致车辆打不着火,解决方法是经常跑跑高速就能减少积炭。
帝豪gs1.4t的真实油耗,一公里多少钱
帝豪gs1.4t的官方油耗为5.9L,这个数据是在理想条件下才能才出来的油耗,绝大部分车主是开不出这个油耗的。在我们日常驾驶中面对车况和路况都有差异,所以油耗没有确切的数据,但综合来看帝豪gs1.4t的真实油耗在7.5L/百公里左右。

帝豪gs1.4t每公里要多少钱
帝豪gs1.4t的官方油号是92号,如今92号汽油的价格为5.53元左右,地区不同价格会有一点差别。以5.53元/L,7.5L/百公里算,加7.5L92号汽油要花41.47元,那么每公里要0.414元。4毛多一公里的油耗表象还是不错的。

每个人的开车习惯不同,油耗也不同,但一些能省油的方法还是类似的。
用车省油的方法:
一、减少汽车负荷。后备箱内又重又不常用的东西拿出来,减轻重量。
二、换挡要及时。长时间处于抵挡位行驶,速度不快的同时还增加油耗,特别是在斜坡上行驶时换挡的时间越短,就越能节省燃料。

三、减少怠速时间。在城市道路行驶时,往往会遇到等待时间很长的红绿灯,这是可以关闭发动机,节省燃油消耗。
四、采用经济时速行车。一般轿车的经济时速为60公里/小时至80公里/小时,当汽车运行在经济时速时耗油量最少。
五、柔和起步,轻抬油门,不要急加速、急减速或见空就抢,否则便会增加额外的燃油。
帝豪gs买了就后悔,帝豪gs三大件是不是好垃圾?
吉利帝豪GS怎么样?帝豪gs进入2018年后,月销量上开了个好头,1月销量达历史到最高2万辆,2月和3月销量有所下滑,但还是保持在1万辆左右。热销的同时,帝豪gs的负面消息也逐渐浮出水面,究竟帝豪gs三大件是不是好垃圾,会不会让你买了后悔?

帝豪gs目前在售有2016款和2017款,2018款也即将上市。不过在新款上市前,小编觉得吉利还是先把2016款的问题解决好再说。2016款帝豪gs的故障投诉相当严重,集中在三大件上,主要表现为发动机异响、变速箱异响、变速箱顿挫、变速箱无法换挡、汽车跑偏等问题,这也说明了为什么有用户说帝豪gs三大件垃圾的原因了。不过2017款帝豪gs的质量有了提升,至少在投诉量上是明显少于2016款的。

接下来我们从车主的评价中看一看帝豪gs的表现。首先是一致认为的后备箱空间小,为了提供充沛的乘坐空间,帝豪gs只能牺牲后备箱空间。帝豪gs的后备箱没有具体数值来显示容积,不过从肉眼观察感觉,后备箱的空间的确有点小,放不下太大的东西,并且后备箱的离地间隙比较高,放取物品都不太方便。不过日常使用还是足够的,在放倒后排座椅后,后备箱容积是有一定的提高。

帝豪gs的油耗表现是不太理想的,平均油耗在9升每百公里左右,这个表现在同级别车里没有任何优势。动力上,帝豪gs现款搭载了1.3T和1.8L发动机,匹配使用6挡手动变速箱和6挡双离合变速箱,动力起步比较肉,双离合变速箱还是老毛病,低速换挡顿挫。2018款帝豪gs会在动力上进行升级,1.4T发动机会代替现款的1.3T发动机,这个变化还是值得关注的。

舒适性方面,帝豪gs采用了同级别车里常见的悬挂组合,前麦弗逊式独立悬挂加上后扭力梁式非独立悬挂。细小的震动处理还是不错的,不过通过坑洼路面或者减速带时震动感比较强烈。除此之外,胎噪也是比较明显。

还有就是用户所诟病的中控系统,由于是电阻屏,触屏不好用,导航功能沦为鸡肋。希望这些问题在2018款帝豪gs中得到解决。

总的来说,充足的乘坐空间、充沛的动力、丰富的配置、操控性不错、内饰做工还可以这些优势都让帝豪gs得到了不错的口碑,希望2018款帝豪gs在优势的基础上,不断改进缺点,成为又一款神车。
帝豪gs无钥匙进入故障,帝豪gs无钥匙进入失灵
帝豪gs无钥匙进入失灵通常是感应钥匙失效,打不开车门,这有两种可能性,第一是车的蓄电池没电,第二有可能是车钥匙没电,这时候无论之后怎么处理或维修,我们首先需要用备用机械钥匙将车门打开。机械备用钥匙都隐藏在主钥匙内,平时看不出来,需要使用时将它拔出来即可当做常规的机械钥匙打开车门。但是机械钥匙通常只能开启驾驶位一个车门,而其他车门需要进入车内手动开启。

另外,帝豪gs无钥匙进入打不开可能是因为智能钥匙受到其他信号干扰,车辆可能无法启动,解闭锁等情况。避免无钥匙进入无反应要注意以下三个方面;
1、不要将智能钥匙与机械钥匙挂在同一钥匙环上,内置防盗芯片的电子干扰可能使钥匙系统和防盗系统工作不正常,车辆可能无法启动。
2、被金属物屏蔽覆盖,例如钥匙和金属壳手机放在一起;
3、强干扰的电器设备旁边,例如笔记本电源和钥匙放在一起;
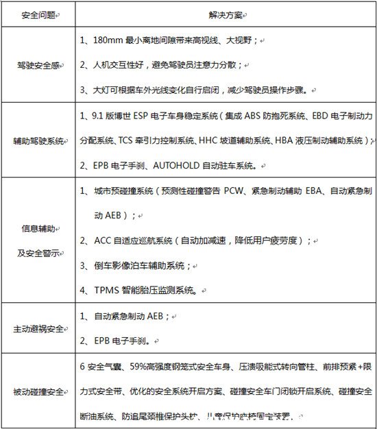
帝豪gs碰撞测试几星,帝豪gs碰撞安全性怎么样
目前帝豪gs该车型没有碰撞视频,可能是厂家并没有公布。但帝豪GS通过了欧洲和国内的星级认证,有博世8.1的EBD系统,还有电子ESC稳定控制系统,前席和侧部都有安全气囊,而且还有儿童的座椅固定配置,安全配置还是比较高的。

吉利的“安全识别圈”理念,也在帝豪GS身上有了很好的体现。其搭载的安全配置保持了与博瑞、博越同等的水准,智能科技感十足,如:ACC自适应巡航系统、预碰撞安全系统等,这在同级别SUV车型中是少有配备的;还有TPMS智能胎压监测系统、ESP车身电子稳定系统、EPB电子驻车制动系统、AUTOHOLD自动驻车系统、倒车影像泊车辅助系统等智能安全配置,一应俱全,全方位保护驾乘者的安全。

吉利帝豪GS配有预碰撞安全系统,三段辅助安全:1、预测性碰撞警告PCW,2、紧急制动辅助EBA, 3、自动紧急制动AEB4、在与前方目标相对时速30km/h以下时,可全力刹停。

预碰撞安全系统能自动探测前方障碍物,测算出发生碰撞的可能性。若系统判断碰撞的可能性很大,则会发出警报声。系统还可通过自动调节一系列安全系统:预碰撞刹车辅助系统、紧急转向辅助系统、汽车动态综合管理系统来尽可能避免碰撞。若系统判断碰撞不可避免,则会预先收紧前座安全带、启动刹车来最大限度的减轻损伤。
- 帝豪gs儿童锁在两个后门的侧边位置,如图所示。在门锁的下方有一小开关(保险机构),旋钮式儿童安全锁需要使用钥匙插到相应的孔中...[详细]
- 帝豪gs并没有神秘的隐藏功能,车内各项功能都清楚地写在用户手册上,只是有些功能车主不细心留意的话不容易发觉,下面我们来细数下...[详细]
- 帝豪gs手机互联实质就手机与车机互联互控,用手机扫一下连接界面的二维码,下载手机端吉利互连APP。扫描二维码那个图片已经告诉我们...[详细]
- 帝豪gs手机互联实质就手机与车机互联互控,用手机扫一下连接界面的二维码,下载手机端吉利互连APP。扫描二维码那个图片已经告诉我们...[详细]
- 帝豪gs无钥匙进入系统只需遥控钥匙距离车门把手1米范围内,用手触摸左/右前车门把手上锁或解锁感应区域 > 0.5s 即可实现锁车及解锁功...[详细]
- 吉利帝豪gs备胎存放在行李箱内,位于随车工具箱的下方。翻开行李箱衬板,将行李箱衬板拉手挂在流水槽上,然后取出随车工具箱,松开...[详细]
- 吉利帝豪gs备胎尺寸为225/45 R18的佳通轮胎,价格在400元左右一条,为非全尺寸轮胎。只能做临时代替使用,且只能用于非驱动轮,最高时速...[详细]
- 帝豪gs发动机盖开关位于车内驾驶员侧仪表板左下方。拉动车内带有此符号的发动机盖释放把手。然后将位于散热器格栅左间位置的发动机...[详细]
- 帝豪gs发动机盖开关位于车内驾驶员侧仪表板左下方。拉动车内带有此符号的发动机盖释放把手。然后将位于散热器格栅左间位置的发动机...[详细]
- 帝豪gs引擎盖开关位于车内驾驶员侧仪表板左下方。拉动车内带有此符号的引擎盖释放把手。然后将位于散热器格栅左间位置的引擎盖锁安...[详细]
- 作为吉利旗下的首款涡轮增压发动机,帝豪gs这台1.3T引擎使用了来自霍尼韦尔的涡轮增压器,并使用了结构紧凑、重量轻的紧耦合式三元催...[详细]
- 帝豪gs涡轮介入转速为1750转,1.3T的发动机在前中期还是有较强的动力输出,但是后期明显疲软,毕竟是一款小排量的涡轮增压发动机。由于...[详细]
- 帝豪gs自动大灯开启只要将旋钮开关转到AUTO位置即可,外界光线变暗时大灯就会自动打开,汽车在行车过程中如果有足够的光那么感光器就...[详细]
- 帝豪gs全系搭配卤素大灯,标配LED日间行车灯。LED日间行车灯点亮后效果非常犀利,但是卤素大灯的效果我觉得在晚上行驶的时候有些偏暗...[详细]
- 帝豪gs油耗测试包含广州市区拥堵、环路以及高速路况。另外,考虑到最近广州比较炎热,因此整个测试的过程空调系统一直处于A/C ON的状...[详细]














